招聘公告详情
2022年嘉兴市秀洲区事业单位公开招聘工作人员公告
为满足嘉兴市秀洲区事业单位补充工作人员的需要,根据《浙江省事业单位公开招聘人员暂行办法》(浙人才〔2007〕184号)规定,现将2022年嘉兴市秀洲区事业单位公开招聘工作人员有关事项公告如下:
1
一、招聘计划
本次公开招聘计划招聘工作人员39名。具体的招聘单位、招聘岗位、人数和资格条件等详见《2022年嘉兴市秀洲区事业单位公开招聘工作人员计划及岗位要求表》(以下简称《计划及岗位要求表》),可登录下列网站查询:
嘉兴人才人力网(www.jxrc.cn);
嘉兴考试培训网(www.jxkp.com);
嘉兴市秀洲区人民政府网站(www.xiuzhou.gov.cn)。
其中,嘉兴人才人力网(www.jxrc.cn)(公开招聘栏)作为发布其他相关信息的指定平台。考生也可以关注嘉兴人才人力网微信公众号查看相关信息。
2
二、招聘对象基本条件

3
三、招聘岗位相关要求
(一)招聘岗位设开考比例,详见《计划及岗位要求表》。同一岗位通过资格初审并完成缴费确认人数低于招聘计划开考比例的,将相应核减或取消招聘计划。
(二)部分专设招聘岗位有户籍(户口)限制,详见《计划及岗位要求表》;其他岗位均无户籍(户口)限制。
(三)学历、学位以国家教育行政机关认可的相应证件文书为准,若以第二专业报名的,其第二专业须取得教育行政部门学历认定。招聘岗位所需专业由招聘单位及其上级主管部门参考国家教育行政部门高校专业目录设置及审查认定,大学专科专业参考《普通高等学校高等职业教育(专科)专业目录(2015年)》;大学本科专业参考《普通高等学校本科专业目录(2020年版)》;硕士研究生专业参考《授予博士、硕士学位和培养研究生的学科、专业目录》(2008年颁布、2012颁布)。对于未列入目录的专业,按专业方向基本一致的原则把握。
(四)招聘岗位所涉及的具有专业技术资格或执(职)业资格证书(以发文时间或发证时间为准)、工作经历、户口迁入时间计算统一截止至2022年5月5日。
(五)通过自学考试、成人教育、电视大学等非全日制普通高校学历考试的人员,在2022年5月5日前取得学历、学位证书的可以报考。根据《人力资源社会保障部关于职业院校毕业生参加事业单位公开招聘有关问题的通知》(人社部发〔2021〕82号)文件规定,在符合招聘岗位资格条件的前提下,技师院校预备技师(技师)班毕业生,可报名应聘学历要求为大学本科的岗位,高级工班毕业生可报名应聘学历要求为大学专科的岗位。
(六)专设面向普通高校毕业生退役士兵招聘岗位的范围对象:从嘉兴市秀洲区应征入伍的普通高校毕业生退役士兵或2022年5月5日户口在嘉兴市秀洲区的普通高校毕业生退役士兵(服役期间受处分的,不得报考)。普通高校毕业生退役士兵是指:普通高校大专及以上毕业后参军入伍,现已退役的人员;被普通高校录取或就读期间到部队服役,退役后继续学习并取得大专及以上毕业证书的人员。
(七)面向村(社区)干部的报考对象指:秀洲区行政区域内(不含嘉北街道、塘汇街道)经选举产生的现任村(社区)党组织、村(居)委会(以下简称村(社区)“两委”)正职连续任职满2年或现任村(社区)“两委”委员以上连续任职满3年的人员。
(八)专设面向嘉兴市秀洲区公安机关警务辅助人员招聘岗位的范围对象:在嘉兴市公安局秀洲区分局机关从事警务辅助工作(膳食、保洁以及治安志愿服务除外)2年及以上,且在聘的员额制警务辅助人员。
(九)面向全日制普通高校应届毕业生招聘的岗位,招聘对象范围为全日制普通高校2022年应届毕业生。以下情形者视同对待:①在两年择业期内未落实工作单位,其户口、档案、组织关系仍保留在原毕业学校,或者保留在各级毕业生就业主管部门(毕业生就业指导服务中心)、各级人才交流服务机构和各级公共就业服务机构的未就业高校毕业生;②国外境外留学人员须于2022年5月5日前取得教育部留学服务中心国外境外学历学位认证书的;③按照国家规定需视同对待的普通高校毕业生。
(十)有下列情形之一的人员,不纳入本次招聘的范围对象:
1.现役军人和具有公务员身份累计未满5年(含试用期)的人员。
2.在全日制普通高校脱产就读的非2022年应届毕业生,不能以已取得的学历、学位证书报考。
3.涉嫌违纪违法正在接受纪检监察机关或者司法机关审查尚未作出结论的人员;受党纪、政务处分且2022年5月5日未满处分期限的人员。
4.属于《公务员录用考察办法(试行)》(中组发〔2021〕11号)规定不得确定为录用人选情形之一的人员。
5.应聘人员不得报考聘用后即构成回避关系的招聘岗位。
6.具有法律、法规规定不得聘用为事业单位工作人员的其他情形人员。
4
四、招聘程序和办法


5
五、其他事项

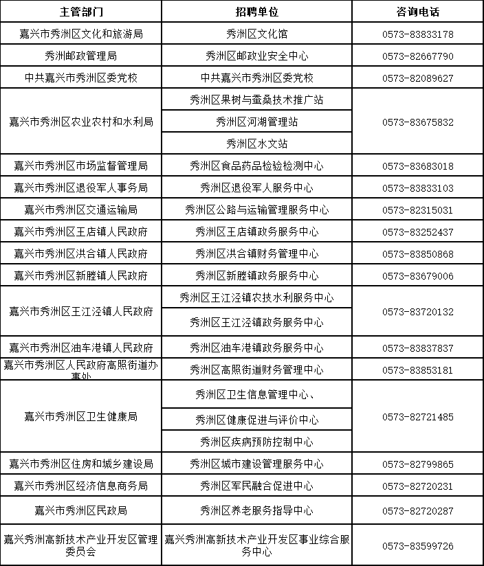
招聘单位(主管部门)联系电话:

政策咨询:0573—82721854
监督电话:0573—82725509
附件1:2022年嘉兴市秀洲区事业单位公开招聘工作人员计划及岗位要求表
▼

附件2:考试大纲
▼

嘉兴市秀洲区人力资源和社会保障局
2022年4月 22
